-
08-15
-
08-15
-
11-15
-
06-18
-
04-24
-
01-23
健康是金,平安是福,自己和家人的健康是最大的幸福。2022年新春佳节来临之际,齐齐哈尔医学院附属第二医院体检科特推出“喜迎新春、健康护航”专项体检优惠活动,守护健康,防范于未然!您给我们一份信任,我们还您一身健康!新的一年,带上健康,向幸福出发吧!

齐医附属二院体检科新年送好礼
虎年大吉优惠巨献活动日期:
2022年1月15日—2022年3月10日,周一至周五:上午8:00—11:30,下午13:00—16:30,周六:上午8:00—11:30。
优惠巨献活动套餐项目
一、男性健康体检优惠套餐
正常价格:1130元
优惠福利价格:600元
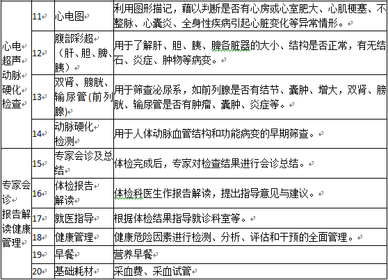
男性健康体检优惠套餐项目


二、女性健康体检优惠套餐项目
正常价格:1176元
优惠福利价格:600元
女性健康体检优惠套餐项目


三、肿瘤风险基因检测
正常价格:男性18项肿瘤易感基因检测1200元,女性21项肿瘤易感基因检测1200元,优惠福利价格:499元。
帮助国人预知患癌风险,守护健康。与其谈“癌”色变,不如及早预防!

体检科简介
齐齐哈尔医学院附属第二医院体检科成立于2004年,现有医护人员12名,其中副主任医师1人,主治医师1人,主管护师2人,常年开展入职、公务员体检、妇科体检、普通及高端体检等。常年提供个人和团体健康体检,充分满足各类个性化体检需求。并通过HIS、LIS、PACS系统共享医疗高端设备:全球顶级的能谱CT(GE Revolution 256排512层)、全数字磁共振成像系统(飞利浦Ingenia3.0T)、日本日立全自动生化分析仪、美国全息数字化彩色超声诊断系统、德国进口经颅多普勒超声、全自动无创动脉硬化检测仪、肺通气功能检测仪、24小时动态心电图及24小时动态血压监测等一流医学检查设备。健康体检系统为体检人员建立电子健康档案,具有全面的查询和统计功能。体检科遵循人性化、关爱式的服务理念,设有专门的接待护士,合理安排体检内容,提供休息场所,使受检者在轻松愉快中接受体检,并提供全程健康教育咨询服务,联系电话:0452-2739101。(供稿:体检科 梁晓宇 摄像:宣传科 李征 编辑:宣传科 高秀文)

体检科竭诚为广大百姓提供高水平温暖贴心服务

体检科竭诚为广大百姓提供高水平温暖贴心服务

体检科竭诚为广大百姓提供高水平温暖贴心服务


